杏仁核是人脑中一个关键结构,由多个亚区核团组成,在情绪调控、应激反应和社会互动等功能中发挥核心作用。杏仁核的结构和功能异常与抑郁症、焦虑症、认知障碍等神经-精神疾病密切相关。尽管杏仁核体积的遗传贡献已得到广泛证实,但既往研究长期受限于单一祖先群体(如欧洲人群为主)和未区分性别的混合队列设计,导致不同祖先群体间遗传异质性及性别特异性调控机制被忽视。
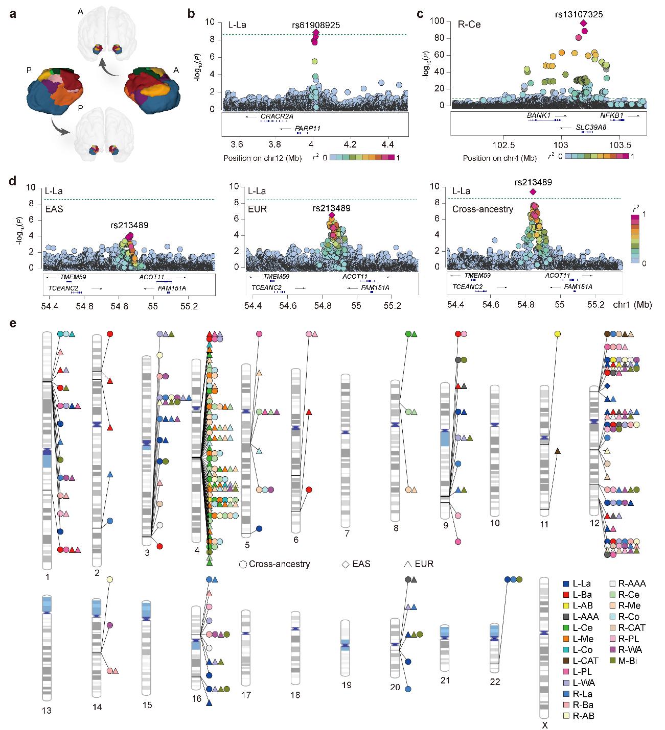
85po 附属鼓楼医院张冰教授团队与天津医科大学总医院于春水教授团队等国内外多家机构合作,采用跨祖先荟萃分析(Trans-ancestry meta-analysis)与性别分层全基因组关联分析策略,基于东亚(6,923例)与欧洲(48,634例)两大祖先群体共55,557名参与者的遗传与神经影像数据,系统解析了双侧杏仁核整体及其9个亚核体积的遗传调控特征(图1)。该策略显著提升了复杂性状遗传关联的发现效力,为开发基于性别与种族分层的精准诊疗奠定了理论基石。

图1. 跨祖先杏仁核影像-遗传学研究
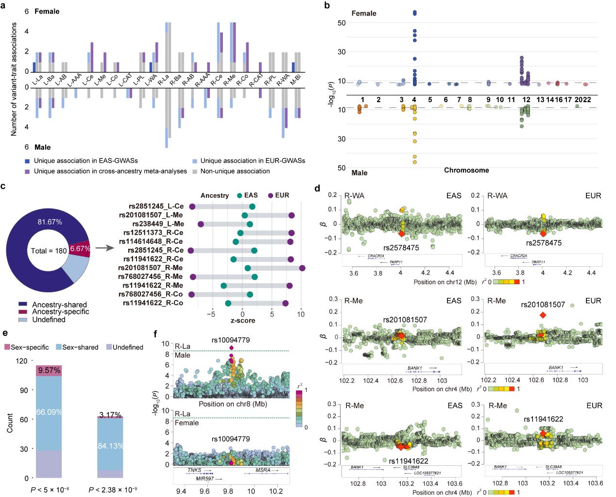
研究团队共鉴定出47个新遗传变异-性状关联、46个新基因座-性状关联及19个独立基因座。首次量化了6.67%的祖先特异性遗传关联,并创新性揭示了同一祖先背景下,3.17%的杏仁核遗传变异具有性别特异性(图2)。

图2. 祖先与性别特异性杏仁核体积-遗传关联示例
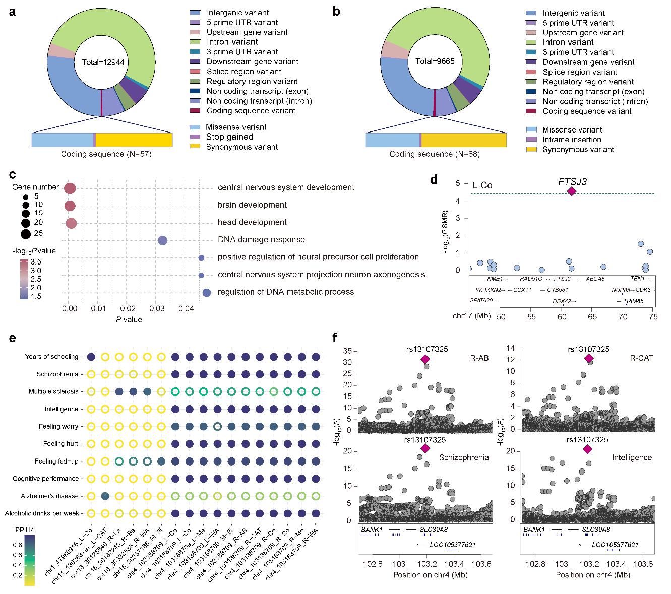
研究团队进一步通过精细映射与功能注释,锁定了16个因果遗传变异,并发现与杏仁核体积性状相关的基因在神经发育方面表现出显著富集。共定位分析表明,杏仁核体积有关的遗传变异与精神分裂症,多发性硬化和阿尔茨海默病等疾病存在遗传共定位(图3),为深入解析疾病分子机制及开发潜在治疗靶点提供了新方向。

图3. 杏仁核因果变异与神经发育通路富集
2025年3月17日,Nature Genetics在线发表了85po 张冰教授,首都医科大学附属北京同仁医院鲜军舫教授,和天津医科大学总医院于春水教授团队合作的研究论文,题为“Cross-ancestry and sex-stratified genome-wide association analyses of amygdala and subnucleus volumes”。该研究首次系统性解析了杏仁核及其亚核体积的跨祖先、跨性别遗传异质性,为杏仁核相关神经-精神疾病的精准诊疗提供了新见解。
85po 附属鼓楼医院张冰教授,首都医科大学附属北京同仁医院鲜军舫教授,和天津医科大学总医院于春水教授为本文的共同通讯作者。本研究的第一作者为天津医科大学总医院纪元助理研究员、刘娜娜助理研究员及温州医科大学第一附属医院杨运俊教授。研究依托CHIMGEN项目,联合国内多家机构共同协作完成,并获得国家自然科学基金重点项目等资助。

原文链接://www.nature.com/articles/s41588-025-02136-y
