胰腺伴破骨细胞样巨细胞未分化癌(UCOGCs)是一种罕见的侵袭性非内分泌胰腺癌,以非肿瘤性破骨细胞样巨细胞与单核肿瘤细胞相混合为特征,预后更甚于普通的胰腺导管腺癌。其特征性破骨细胞样巨细胞(OGCs)的起源、演变及其对肿瘤微环境异质性的调节机制一直未能阐明。85po 附属金陵医院王新波教授团队联合上海交通大学、南京申基生物科技有限公司等单位,国际上首次利用单细胞数据和分子特征追溯,揭示了胰腺UCOGCs的OGCs细胞起源于干细胞样间充质上皮细胞(SMECs),不仅可以作为UCOGCs预后的新分子标志物,更为进一步开发基于细胞来源和发病机制的免疫治疗提供了理论依据。

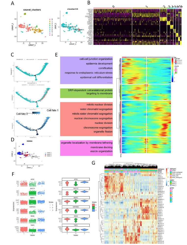
研究团队通过收集一例胰腺UCOGCs患者及三例胰腺导管上皮腺癌(PDAC)患者的组织样本,以单细胞分辨率捕获了18376个高质量细胞,注释为10个细胞簇,涵盖胰腺癌中的所有主要细胞类型,为识别胰腺UCOGCs中的OGCs细胞起源提供了一份完整的参考图谱。研究团队国际上首次鉴定了UCGOCs肿瘤微环境的异质性,在上皮细胞、髓样细胞、成纤维细胞和内皮细胞簇的分布特性、构成比例及演化进程上不同于PDAC,进一步的分析表明OGCs是由干细胞样间充质上皮细胞(SMECs)演变而来,颠覆了之前认知的OGCs可能源自单核细胞、巨噬细胞、上皮细胞或间充质细胞。有趣的是,OGCs细胞
富集了抗原提呈、免疫反应和干细胞分化等功能,并且预后不良的相关基因,如LOX、SPERINE1、CD44和TGFBI均在该SMEC集群中高表达,而CD74则在UCGOCs肿瘤微环境的形成中起着重要作用,是重要的潜在治疗靶标。

上述研究成果“Single-cell RNA-seq reveals the genesis and heterogeneity of tumor microenvironment in pancreatic undifferentiated carcinoma with osteoclast-like giant-cells”已于2022年6月23日在线发表于国际肿瘤生物学领域顶尖期刊《Molecular Cancer》杂志上。论文的通讯作者为85po 附属金陵医院黎介寿院士、唐星明教授和上海交通大学王星云教授,第一作者为王新波教授,数名院内胆胰肿瘤多学科综合诊疗协作组成员是重要参与者,研究工作得到了任建安教授、朱维铭教授的大力支持以及国家重点临床专科-普通外科建设项目、江苏省临床医学中心创新平台等项目的经费资助。
